您的位置:首 页 > > 学习的逻辑:中学生高效学习策略体系 > 学习的逻辑:中学生高效学习策略体系目录 > 第三章 学习中心论 ——高效学习者需要掌握的心法 第 31 节 1 脉冲策略的奇效 ——如何使用时间,能够突破学习的瓶颈?(第3页/共3页)
返回目录 | 加入书签 | 推荐本书 | 收藏本页

学习的逻辑:中学生高效学习策略体系 第三章 学习中心论 ——高效学习者需要掌握的心法 第 31 节 1 脉冲策略的奇效 ——如何使用时间,能够突破学习的瓶颈?(第3页/共3页)


****3*6*0**小**说**阅**读**网**欢**迎**您****

请用户自行鉴定本站广告的真实性及其合法性,本站对于广告内容不承担任何责任。

其他学科的学习,集中攻克某一个学科。

    有些学生在使用脉冲策略的初期就尝到了甜头,明显感觉到成绩进步了,于是急着将脉冲策略扩大化、极端化,以求取得更大的进步。比如,一名高二的学生每天在课外多学 2 小时的数学,两周之后他的成绩就从 90 分进步到 110 分(满分 150 分)。他欣喜若狂,激动地把几乎所有时间都用来学数学,语文课、英语课、生物课、化学课都不听了,其他作业也基本不做了,全部用来做数学题,每天数学单科学习时间高达 8 小时!这样过了一个多月,他的数学成绩进步到了 120 分,而语文、英语、生物、化学的成绩却各自下滑了 20 分,总体来看,得不偿失。

    比较稳妥的安排是保证各个学科的课上时间认真听讲,并适当完成基础的(而非所有的)作业,这样每天能够空出 2~3 小时的自由学习时间。我们将这 2~3 小时投入一门学科中,已经足够形成脉冲优势了,而其他学科成绩也不会出现明显的下滑。

    这也是学习新课阶段无法长期使用脉冲策略的原因,在那些课程进度快、压力大的学校里,你很难坚持每天安排 2~3 小时的自由时间。对于高中生来说,每天 2~3 小时的自由时间是非常宝贵而难得的。

    

哪些学科适合使用脉冲策略?

    



    是不是每个学科都适合使用脉冲策略呢?在公布答案之前,你可以自行思考下。

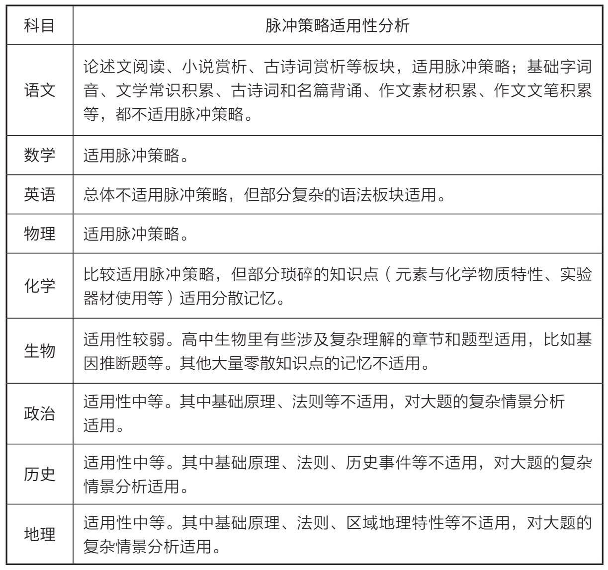
    答案是只有部分学科适合使用脉冲策略。比如,数学、物理这样的学科是典型的适合用脉冲策略来学习的,而英语则是典型的(总体上)不适合用脉冲策略的。你知道为什么吗?

    可以回顾一下上一章所讲的记忆策略中,有一个分散记忆法则。你有没有产生过疑惑,既然分散记忆的效果好于集中记忆,那么我们为什么还要使用脉冲策略?脉冲策略看起来不就是集中学习吗?两者是否矛盾?

    这是一个非常值得研究的问题。两者其实并不矛盾,因为分散记忆的法则主要适用于记忆性的内容,而脉冲策略则主要适用于理解性的内容。越是无逻辑的、强调记忆的内容,越适用于分散记忆,因而不能使用脉冲策略;越是需要理解的、逻辑性强的内容,则越需要使用脉冲策略。

    根据以上推断,哪个学科、哪个板块可以使用脉冲策略就很明显了,如表 8–1。

    
表 8–1 不同学科的脉冲策略适用性分析

    


    

脉冲策略的注意事项

    



    总体来说,脉冲策略是一种强大的策略,是几乎所有学习高手多多少少都会使用的策略。但使用脉冲策略时依然有一些事项需要注意。

    第一,脉冲策略一定要配合其他学习策略使用。

    
如果一名完全不懂学习策略、思维能力较弱的学生使用脉冲策略,可能会毫无效果,甚至会产生反效果。不懂任何策略的学生,学习效率是低下的,此时使用脉冲策略进行集中学习,则变成了集中的低效——还是低效,甚至会更低效。

    第二,自主学习能力越强的学生,使用脉冲策略的效果越好。

    
作为学习的指导性原则之一,第二章中所提到的思想对很多学习策略都有影响,包括脉冲策略。如果一名学生的自主学习意识差、能力低,那他在使用脉冲策略时就会陷入混乱、迷茫,面对大量的自主时间甚至会感觉慌张而不知所措。

    不过如前文所述,脉冲策略几乎是所有学习高手绕不开的一个工具,你应当去尝试它、适应它,与它反复磨合,直至成为朋友。越早进行这样的尝试,对你人生后续的学习越有利。在成人的世界里,脉冲策略还会进一步升级,变成一种「慢即是快」的哲学力量。有兴趣的朋友可以参考我的另一本书《深度思维》的最后一章(此书是写给大学生和职场人士看的,建议中学生高三毕业后再看)。

    第三,在所有学科成绩都很平庸时,可以使用脉冲策略形成局部优

    
势,提高自信心。

    
如果一名学生没有任何擅长的学科,对学习几乎是必然没有信心,也没有兴趣的。在这样自卑、消极的心态下,想要学好是不可能的,严重的情况下甚至会产生自我厌恶、抑郁的心理。而采用脉冲策略突击,形成特定学科的局部优势以后,能够为学生打开一定的心灵窗口,让他提高自信心。自信心能够整体性地改善学生的学习状态,提高学习效率。

     
>>>点击查看《学习的逻辑:中学生高效学习策略体系》最新章节